SmoothTools Add-on

$0+
0 ratings

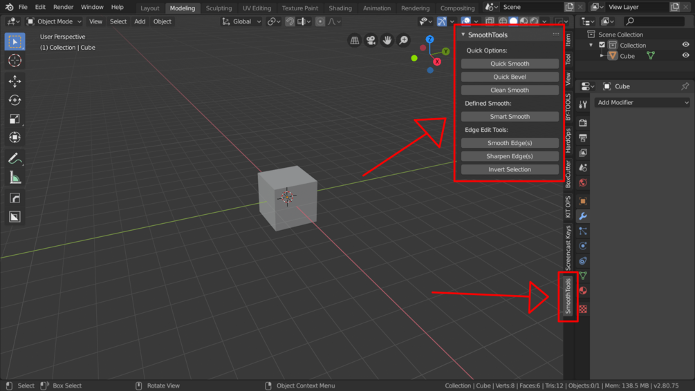
SmoothTools is an Add-on made to simplify the process of smoothing hard-surface objects in Blender 2.8.



1.1 Update!

New features:

Smooth level can be changed from the box in the bottom left-hand corner right after an operation is run.

Fixes:

Running multiple operations on the same object is now safe.

Clean Smooth will only remove SmoothTools modifiers.

Options are greyed out until an object is selected, or in edit mode.


Extra Information:

If you recently downloaded a new version and are running into bugs please try re-downloading and installing the latest version again.

Works best with simple objects at default scale or higher.

Smart Smooth will smooth selected edges of object when clicked.

Clean Smooth works on Quick Smooth, Quick Bevel, and Smart Smooth.

$
I want this!
$0+

SmoothTools Add-on

0 ratings
I want this!